Sponsored by SpokeoPaid Service
Cameron Gilliard Alliso
B*****@yahoo.com — (209) 271-****
***** S Union Rd, Apt 25, Manteca, CA
View full reportSponsored by SpokeoPaid Service
Cameron Gilliard
Sponsored by PeopleLookerPaid Service
Search for contact info, city & state history, relatives, jobs, education & more
Search public records
Cameron Gilliard
Sponsored by PeopleLookerPaid Service
Search for Cameron Gilliard's city and state history
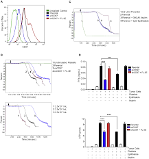
Search address historyPlatelets Promote Metastasis via Binding Tumor CD97 Leading to Bidirectional Signaling that Coordinates Transendothelial Migration
ScienceDirect.com - Tue, 17 Apr 2018
Cameron Gilliard - @cgilliard128
0 followers
Camerongilliard - @camerongilliard
0 followers
Cameron Gilliard's Men's Basketball Recruiting Profile - NCSA
Cameron Gilliard '21 Recruiting Profile ; Height5'10" ; Weight152lbs ; Primary PositionPoint Guard ; Secondary PositionShooting Guard ; Video. Cameron has not added ...
Cameron Gilliard - IMDb
Cameron Gilliard · Known for · Credits · Related news · Contribute to this page · More to explore · Recently viewed.
Dr. Cameron Gilliard, MD – Hanover, MD | Internal Medicine - Doximity
Dr. Cameron Gilliard, MD is a board certified internist in Hanover, Maryland.
Cameron Gilliard - Men's Track and Field - Prairie View A&M ...
Williams, Logan. Go. Cameron Gilliard. Class Freshman. Hometown Prairie View, Texas. Prev School Waller. Bio. Biography. Skip Ad. Skip Sponsors. pepsi Opens in ...
Cameron Gilliard - Stats - MileSplit GA
Cameron Gilliard. Douglas County Class of 2026 Douglasville, GA. Follow Athlete · Stats · Progression · Videos · News · Photos. Sort By: Season, Event, Date.
Cameron Gilliard - SoundCloud
Play Cameron Gilliard on SoundCloud and discover followers on SoundCloud | Stream tracks, albums, playlists on desktop and mobile.
Cameron Gilliard – Track and Field Results & Statistics - TFRRS
CAMERON GILLIARD (FR-1). PRAIRIE VIEW. College Bests. ALL, Indoor Track & Field, Outdoor Track & Field, Cross Country. 60. 7.23. 100. 11.18 (0.3). 200. 22.83 (- ...
Cameron Gilliard - GA Track and Field Bio - Athletic.net
Cameron Gilliard - GA Track and Field results and photos on Athletic.net.
Cameron N. Gilliard | Hospital Medicine | Prince Frederick, MD
Cameron Gilliard is a Hospital Medicine provider in Prince Frederick, Maryland. His clinical research consists of co-authoring 5 peer reviewed articles.
Cameron N. Gilliard's research works | National Institutes of Health ...
Cameron Gilliard. ·. Jeff Lam. ·. [...] ·. Alan Schechter. Nitric oxide (NO), small gaseous molecule generated enzymatically by a family of NOS enzymes, is a ...
Dr. Cameron Gilliard, Anesthesiology | HANOVER, MD | WebMD
Dr. Cameron Gilliard, is an Anesthesiology specialist practicing in HANOVER, MD with 10 years of experience. This provider currently accepts 3 insurance ...
Dr. Cameron Gilliard, MD - Hospitalist in Atlanta, GA | Healthgrades
Cameron Gilliard, MD. Hospital Medicine*•Male. Hospital Medicine*. 0 (0 ratings). Atlanta, GA. Dr. Cameron Gilliard, MD is a hospitalist in Atlanta, GA.
Cameron Gilliard's Campbell High School Career Home
Check out Cameron Gilliard's high school sports timeline including updates while playing basketball at Campbell High School (Smyrna, GA).
cameron gilliard profile report - scouts focus
Final Evaluation Cameron Gilliard, of Hiram (GA) Hiram HS, is a 5'10 180lb 2021 prospect from our Spring 2019 Atlanta camp. College coaches on camp staff ...
Cameron Gilliard - Photos - IMDb
Cameron Gilliard ... It looks like we don't have any photos for this person yet. Learn more. More ...
2023 MSM GME Residency & Fellowship Directory
Cameron Gilliard, MD. University of Maryland. School of Medicine. Cell: 404-276-0088. Stephanie Garrison, MD. Meharry Medical College. Cell: 404-450-1028.
Cameron Gilliard's High School Career Home - MaxPreps.com
Check out Cameron Gilliard's high school sports timeline including updates while playing football at Waller High School (TX).
Cameron Gilliard-Allison Obituary and Online Memorial (2017)
Cameron Gilliard-Allison Obituary. Cameron Allie-DeShaun Gilliard Allison was born September 30, 1999, in Oakland, California. He was the ...
PREVALENCE OF SICKLE CELL DISEASE-RELATED ...
∙ CAMERON GILLIARD. CAMERON GILLIARD. Search for articles by this author. Article Info. DOI: 10.1016/j.chest.2024.06.3446Also available on ScienceDirect.
Dr. Cameron Gilliard, MD, Hospitalist - Atlanta, GA | Sharecare
Dr. Cameron Gilliard, MD is a Hospitalist in Atlanta, GA. Dr. Gilliard currently practices at Practice. Dr. Gilliard's office is not accepting new patients.
Cameron Allie DeShaun Gilliard-Allison Obituary - Stockton, CA
Celebrate the life of Cameron Gilliard-Allison, leave a kind word or memory and get funeral service information care of Frisbie-Warren & Carroll Mortuary.
Penn State Health offers employees year-round wellness resources ...
Dr. Cameron Gilliard, left, gets his flu shot from Registered Nurse Monica Hardy during the Wellness Fair at the College of Medicine.
Search Cameron Gilliard-allison Obituaries and Funeral Services
Legacy's online obit database has obituaries, death notices, and funeral services for 1 people named Cameron Gilliard-allison from thousands of the largest ...