Edina Wang
Found 7 people in California, Missouri, North Carolina and other states
Edina Wang - @EdinnnaW
Edina - @edina_wang
Learning, laughing, and taking one step at a time...
Sponsored by SpokeoPaid Service
Edina Wang, age 44
W*****@yahoo.com — (408) 718-****
***** Saratoga Ave, Apt 233, San Jose, CA
View full reportSponsored by SpokeoPaid Service
Edina Wang
Sponsored by PeopleLookerPaid Service
Search for contact info, city & state history, relatives, jobs, education & more
Search public records
Edina Wang - @edinawang
44 followers
Edinah Wanga - @edinahwanga25
357 followers
Edina Mwangoka - @edina.mwangoka
457 followers
Edina - @edinamwangomo
1 follower
Edna - @edinahmwang
441 followers
Edinah Ajwang - @edinah.ajwang
128 followers
Edina Wang - @edinawang1924
2 subscribers
Edina Wang
Edina WANG
外贸专员 - 联合泰尔
Jessica Kretzmann
Technische Universität München
Ciara Duffy, PhD, CMPP
Senior Medical Writer
Wendy L.
Technical Support Officer - Western Sydney University ...
Edina Wang
Sponsored by PeopleLookerPaid Service
Search for Edina Wang's city and state history
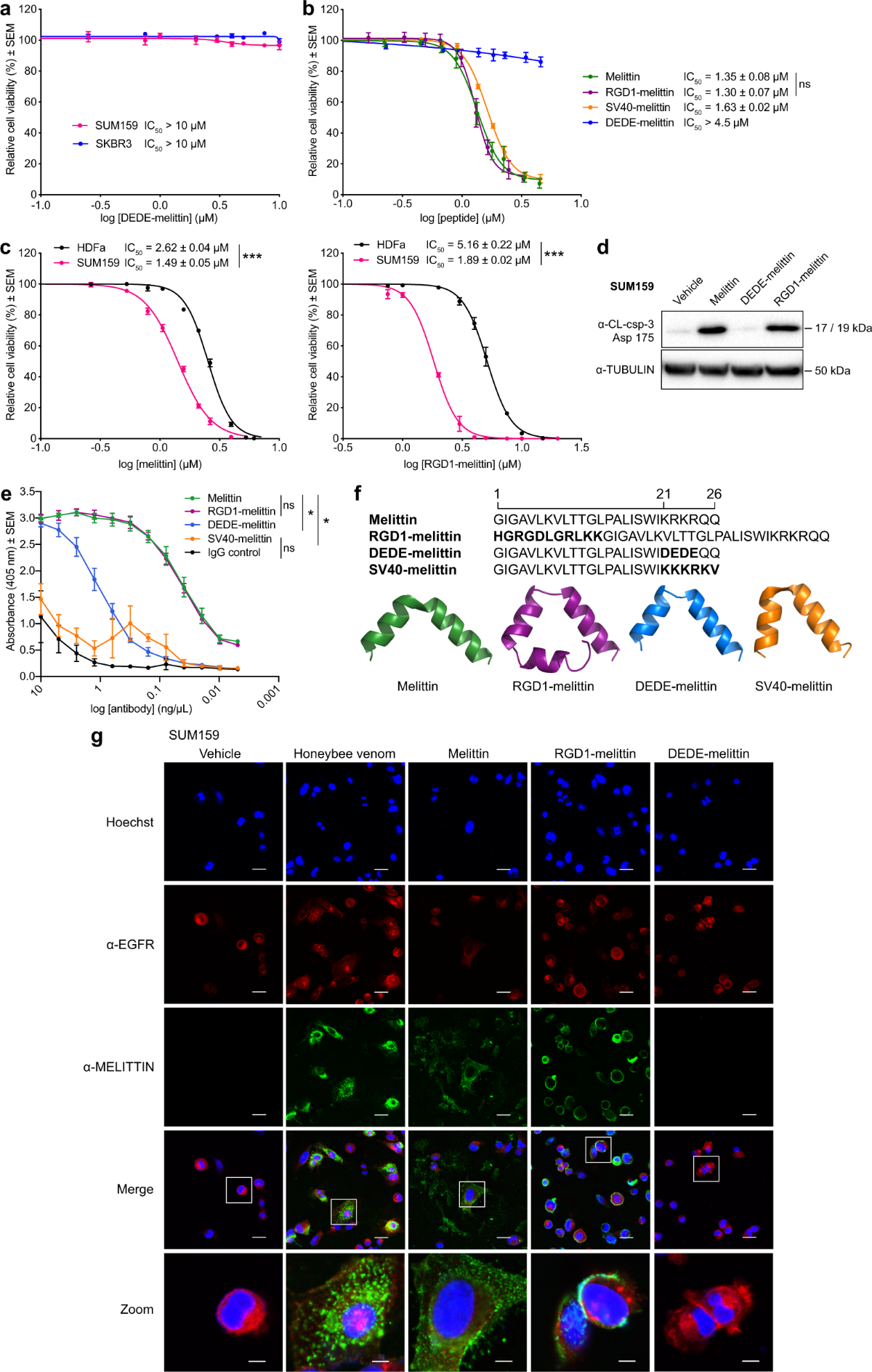
Search address historyTumor penetrating peptides inhibiting MYC as a potent targeted therapeutic strategy for triple-negative breast cancers
Nature.com - Fri, 03 Aug 2018
FOXP3 Inhibits the Metastasis of Breast Cancer by Downregulating the Expression of MTA1
Frontiers - Fri, 30 Jun 2023
The oncogene AAMDC links PI3K-AKT-mTOR signaling with metabolic reprograming in estrogen receptor-positive breast cancer
Nature.com - Fri, 26 Mar 2021
Precision medicine by designer interference peptides: applications in oncology and molecular therapeutics | Oncogene
Nature.com - Mon, 21 Oct 2019
Edina Wang - @edina1975
0 followers
Edina Wang - @wangyxedina
0 followers
Edina Wang - @vexiicica
0 followers
Edina W - @edinawang
0 followers
Edina Wang | Duke Department of Radiation Oncology
Publications. Patel, Pranalee, Mairead Dillon, Donna Niedzwiecki, Kerri-Anne Crowell, Mitchell E. Horwitz, Edina Wang, and Chris ...
Edina Wang - Google Scholar
Edina Wang. Instructor, Department of Radiation Oncology, Duke University Medical Center. Verified email at duke.edu. Radiation OncologyClinical ...
Edina Wang Duke University Medical Center | DUMC - ResearchGate
Edina WANG, Radiation Oncologist | Cited by 1198 | of Duke University Medical Center, Durham (DUMC) | Read 29 publications | Contact Edina WANG.
Dr. Edina Wang, MD | Saint Louis, MO | Radiation Oncologist
Edina Wang is a radiation oncologist in Saint Louis, Missouri and is affiliated with Duke University Hospital. She received her medical degree from Wake ...
Edina Wang | Scholars@Duke profile: Publications
Edina Wang. Adjunct Associate in the Department of Radiation Oncology. Radiation Oncology.
Edina Wang - the UWA Profiles and Research Repository
Dive into the research topics where Edina Wang is active. These topic labels come from the works of this person. Together they form a unique fingerprint.
Edina Wang (0000-0002-9652-3513) - ORCID
Contributors: Neha S. Gandhi; Edina Wang; Anabel Sorolla; Yu Jie Kan; Adil Malik; Jyotsna Batra; Kimberly A. Young; Wan Jun Tie; Pilar Blancafort; ...
Edina Wang - Loop
Edina Wang; Shay Soker; Aleksander Skardal. Biofabrication. Published on 07 Jun ... Edina Wang. Academic Medicine. Published on 01 Dec 2016. 0views; XX ...
Edina Wang | Harry Perkins Institute of Medical Research - SciSpace
Edina Wang is an academic researcher from Harry Perkins Institute of Medical Research. The author has contributed to research in topics: Gene ...